视神经损伤

    Morphological disruption and visual tuning alterations in the primary visual cortex in glaucoma (DBA/2J) mice
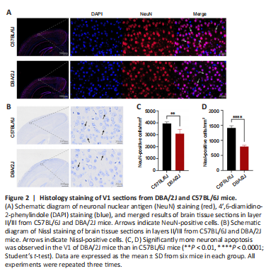
  • Figure 2|Histology staining of V1 sections from DBA/2J and C57BL/6J mice. 

    NeuN and Nissl bodies are specific markers of neurons. Neuron morphology was determined by NeuN and Nissl stainings of brain section from six mice in each group. In this experiment, NeuN staining was conducted to quantify the number of neurons, and Nissl staining was performed to observe neuronal cytoarchitecture. When neuronal degeneration occurs, Nissl bodies in neurons decrease in density or even disappear, eventually leading to neuronal apoptosis. Low- and high-power microscopic images of the full thickness of V1 are shown in Figure 2A and B. As shown in Figure 2C, the number of NeuN-positive cells in the V1 of DBA/2J mice was significantly lower than that in the V1 of C57BL/6J mice (P < 0.01). Furthermore, the number of Nissl-positive neurons was lower in the V1 of DBA/2J mice than in C57BL/6J mice (P < 0.0001) (Figure 2D). Meanwhile, lower density of Nissl bodies in neurons of the V1 of DBA/2J mice can be observed in slices. In general, these findings suggest that the V1 of DBA/2J mice contained markedly fewer neurons than that of C57BL/6J mice. 


    点击此处查看全文

  • 发布日期: 2023-08-02  浏览: 314