脊髓损伤

    The sexually dimorphic expression of glutamate transporters and their implication in pain after spinal cord injury
  • Figure 3 | The expression profile of excitatory amino-acid transporters in spinal cord tissue primarily localizes with GFAPpositive cells.

    To study a possible mechanism by which TAM is reducing mechanical allodynia in female rats at 28 DPI, the pattern of expression of EAAT-1 and EAAT-2 was evaluated in the injured rat’s spinal cord (Figure 3). Immunofluorescence for GFAP and EAAT-1 or EAAT-2 revealed basal levels of GFAP immunoreactivity in sham animals that co-localized with EAATs in grey and white matter. After SCI, the white matter tissueshows an up-regulation of GFAP and EAAT-2. Neurons at the DH and ventral horn (VH) were identified by morphology and positive NeuN immunoreactivity. Double labeling with EAAT or EAAT-2 revealed minimum co-expression of these transporters with NeuN-positive cells in sham animals (Figure 3A). The pattern of expression of EAAT-1 and 2 revealed that it is mostly expressed in GFAP-positive cells, astrocytes, and without clear evidence of a neuronal phenotype in grey matter (Figure 3A sham; Figure 3B SCI). The increased co-expression of GFAP and glutamate transporters in white matter of injured rats confirm the significant role that astrocytes play in controlling glutamate levels in the CNS.

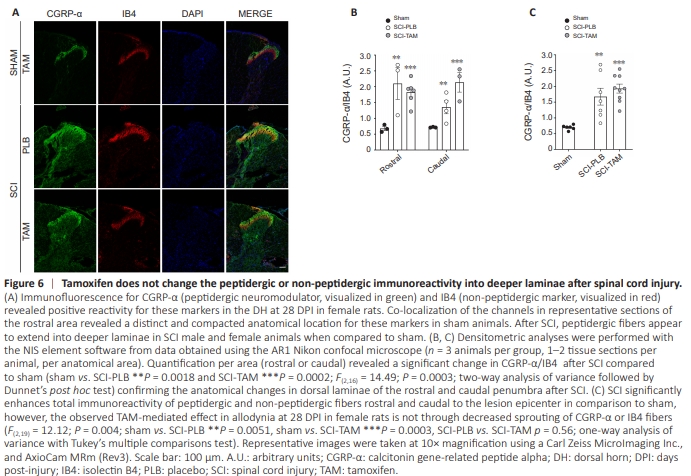
    Figure 6 | Tamoxifen does not change the peptidergic or non-peptidergic immunoreactivity into deeper laminae after spinal cord injury.

    Immunofluorescence for CGRP-α and IB4 revealed the anatomical distribution of peptidergic fibers in laminae I, while non-peptidergic IB4 positive fibers appear in deeper laminae I–II of sham animals (28 days post-laminectomy; Figure 6A). After SCI, immunohistochemical studies showed a significantly higher immunoreactivity of CGRP-α in deeper laminae of the injured DH in the SCI-PLB and SCI-TAM groups compared with sham animals (Figure 6B; sham vs. SCI-PLB P = 0.0018 and SCI-TAM P = 0.0002; F(2,16) = 14.49; P = 0.0003; two-way ANOVA followed by Dunnet’s post hoc test). Stereological analysis of CGRP-α and IB4 immunoreactivity showed significant increased ratio of CGRP-α/IB4 in the rostral and caudal penumbra of the lesion epicenter with no significant effect of TAM (one-way ANOVA, followed by Tukey’s multiple comparison test, F(2,19) = 12.12; P = 0.004; sham vs. SCI-PLB P = 0.0051, sham versus SCI-TAM P = 0.0003, SCI-PLB vs. SCI-TAM P = 0.56; Figure 6C).

    点击此处查看全文

  • 发布日期: 2025-02-27  浏览: 153