脊髓损伤

    Dynamic development of microglia and macrophages after spinal cord injury
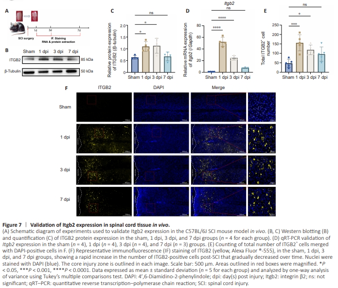
  • Figure 7 | Validation of Itgb2 expression in spinal cord tissue in vivo.


    Itgb2 encodes CD18, which serves as the β2 subunit of integrins including lymphocyte function-associated antigen-1 (LFA-1) and macrophage-1 antigen (MAC-1). Itgb2 was gradually downregulated along the differentiation trajectory of macrophages, suggesting its potential involvement in regulating the fate of macrophage differentiation (Figure 5I). Therefore, we further examined its expression and distribution after SCI. Itgb2 was exclusively expressed in immune cells (Figure 6A), with gradually decreased expression over time in all cell types examined. Itgb2 displayed a consistent post-SCI downregulation trend in neutrophils, monocytes, macrophages, dendritic cells, and T cells (Figure 6B). Spatial transcriptomics at 7 dpi indicated that the central injury site was primarily surrounded by fibroblasts and macrophages (Figure 6C). Itgb2 was predominantly localized to the central injury site (Figure 6D), exhibiting high overlap with the distribution of macrophages (Figure 6F). In contrast, microglia, the second-largest cell population with Itgb2 expression, were sparsely distributed at the injury border zone (Figure 6E), and may have a slight overlap in expression with Itgb2 at the distal area of injury. We validated the Itgb2 expression pattern in SCI model mice (Figure 7A). Regarding protein expression, ITGB2 levels were elevated at 1 dpi and lowered at 7 dpi, showing no difference between 1 dpi and 3 dpi (Figure 7B and C). Using qRT–PCR detection, the mRNA expression levels of Itgb2 at different time points post-SCI in vivo were consistent with the abovementioned findings (Figure 7D). Consistently, the numbers of ITGB2+ cells in injured spinal cord increased immediately after SCI, with predominant expression around the injury site at 1 dpi and a gradual decline over time (Figure 7E and F). These results suggested a potential association between Itgb2 expression and macrophages but not microglia, implicating macrophages in the acute-phase inflammatory response following SCI.

    点击此处查看全文

  • 发布日期: 2025-03-20  浏览: 126