脑损伤

    Sox2-overexpressing neural stem cells alleviate ventricular enlargement and neurological dysfunction in posthemorrhagic hydrocephalus
  • Figure 1 | Transfection and differentiation of NSCSox2.

    To investigate our hypothesis, we first extracted embryonic stem cells from human embryonic brains for cultivation. After extracting the stem cells, we propagated NSCs and transduced Sox2 using lentiviruses to increase Sox2 expression in the NSCs. Double immunofluorescence staining for nestin and Sox2 showed that the lentivirus-transduced NSCs had higher Sox2 fluorescence intensity, quantitative analysis of the mean fluorescent intensity of Sox2 before and after transfection was 48.30 ± 3.51 and 66.39 ± 5.49, respectively (P < 0.05; Figure 1A and B). We also extracted proteins from the NSCs and performed western blot analysis, the Sox2 expression normalized to GAPDH demonstrated a 1.6-fold elevation from 0.79 ± 0.08 (pre-transduction) to 1.29 ± 0.06 (post-transduction) (P < 0.05; Figure 1C and D). Additionally, immunofluorescence assay using a GFP reporter gene also confirmed the successful construction of NSCSox2 cells using lentivirus (Figures 1E). Research has shown that RA plays a crucial role in NSC differentiation during development (Pagin et al., 2021). Here, we used flow cytometry to analyze neuronal differentiation in the different groups,which showed NeuN+ cells in NSC, NSCSox2 and NSCSox2 with RA groups were 33.11%, 50.90% and 57.91%, respectively (Figure 1F and G). The results showed that Sox2 promoted the proliferation of NSCs, and RA further enhanced this proliferation. Subsequently, we used double immunofluorescence staining to examine the differentiation of NSCs into neural progenitor cells (DCX+ ) and neurons (NeuN+ ). After adding RA, the number of DCX+ cells decreased significantly, whereas the number of NeuN+ cells increased from 18.46% to 37.04% (Figure 1H and I).

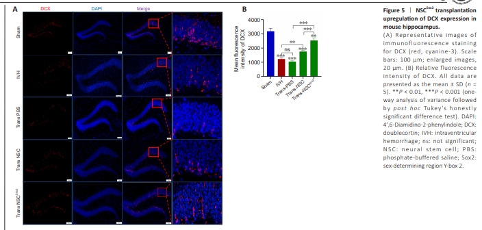
    Figure 5 | NSCSox2 transplantation upregulation of DCX expression in mouse hippocampus.

    Next, we investigated the specific mechanisms by which transplanted NSCs improve neurological function in IVH mice. Hippocampal neuronal activity is fundamental to learning and memory formation (Tobin et al., 2019). Therefore, we examined the expression of DCX cells in the hippocampus, which can indirectly reflect neuronal regeneration. The average DCX fluorescence intensity shown by immunofluorescence was 3183.85 ± 210.18 (sham group), 1226.27 ± 92.87 (IVH group), 1755.97 ± 100.35 (NSC group) and 2535.07 ± 183.90 (NSCSox2 group), respectively. Our results showed that after NSC transplantation, the IVH-induced decrease in the number of DCXpositive cells in the hippocampus was improved. This improvement was greater when NSCSox2 were transplanted (Figure 5A and B)

    Figure 6 | NSCSox2 transplantation promotes neurodegeneration, angiogenesis, and regulation of microglial polarization in mouse hippocampus.

    In addition, we examined the effects of transplanted NSCs on angiogenesis and synaptophysin expression. Compared with sham group (0.99 ± 0.15), the relative fluorescence intensity of CD31 was significantly decreased in the IVH group (0.36 ± 0.40), but not in the Trans NSCSox2 group (0.77 ± 0.07). The relative fluorescence intensity of SYP in sham, IVH and Trans NSCSox2 groups were 1271.67 ± 18.30, 119.83 ± 26.00 and 410.50 ± 20.90, respectively (Figure 6A–C). The results showed that IVH downregulated synaptophysin and CD31 expression, and that NSC transplantation increased synaptophysin expression. NSC transplantation did not improve CD31 expression, but NSCSox2 transplantation restored the downregulation of CD31 expression induced by IVH. We also investigated the impact of NSC transplantation on microglia. Double immunofluorescence staining showed the percentages of Iba-1 & iNOS positive cells in sham group, IVH group and NSCSox2 group were 6.77% ± 1.70%, 61.3% ± 5.44% and 14.13% ± 2.83%, respectively, and the percentages of Iba-1 & CD206 positive cells were 14.65% ± 2.26%, 9.08% ± 1.88%, and 32.97% ± 4.20%, respectively. The results showed that NSC transplantation reduced the increase in M1-type microglia (inducible nitric oxide synthase (iNOS)+ /ionized calcium-binding adapter molecule 1 (Iba-1)+ ) induced by IVH. NSC transplantation did not significantly induce polarization of microglia towards the M2 phenotype (CD206+ /Iba-1+ ), whereas NSCSox2 transplantation promoted M2-type polarization of microglia (Figure 6D–F).

    点击此处查看全文

  • 发布日期: 2025-05-28  浏览: 155