脑损伤

    Lycium barbarum glycopeptide reduces brain damage following ischemic stroke by inhibiting ferroptosis and oxidation
  • Figure 4 | Impact of LbGp and Lip-1 on cerebral infarct volume and neuron count.

    differences in infarct volume (between 25%–30%) among the groups 24 hours after MCAO (P > 0.05), except for the sham group (an infarct volume of 0). However, at 30 days post-MCAO, the LbGp, Lip-1, and LbGp + Lip-1 groups exhibited a significant reduction in infarct volumes compared with the vehicle group (all P < 0.05; Figure 4A and D). Notably, when Erastin was introduced, the infarct volume increased, showing significant differences compared with the LbGp group (P < 0.01), the Lip-1 group (P < 0.05), and the LbGp + Lip-1 group (P < 0.01).The neurons in the sham group exhibited robust Nissl staining (Figure 4B and E). In contrast, the vehicle group displayed lighter Nissl staining in the ischemic penumbra, accompanied by a reduced cell count. However, the LbGp, Lip-1, and LbGp + Lip-1 groups exhibited more neurons with deeper Nissl staining than the vehicle group (all P < 0.01). Treatment with Erastin decreased the number of neurons to significantly lower than the three drugtreated groups (P < 0.01 in all cases).

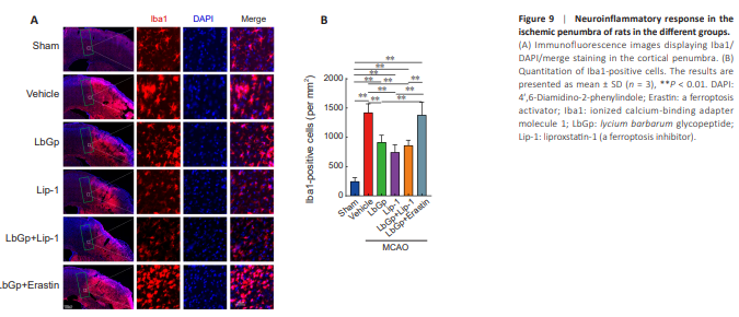
    Figure 9 | Neuroinflammatory response in the ischemic penumbra of rats in the different groups.

    Immunofluorescence staining was performed in phase three to investigate inflammation in the various treatment groups after MCAO. Both the vehicle group and the LbGp + Erastin group exhibited strong Iba1 staining in the ischemic penumbra of the cortex, compared with weaker staining seen in the LbGp, Lip-1, and LbGp + Lip-1 groups (Figure 9A). The number of Iba1-positive cells in the vehicle group was significantly increased compared with the sham group (P < 0.01; Figure 9B). Conversely, there was a significant reduction in the number of Iba1-positive cells in the LbGp, Lip-1, and LbGp + Lip-1 groups compared with the vehicle group (P < 0.01). When Erastin was introduced, the number of Iba1-positive cells increased compared with the three treatment groups (P < 0.01). These findings collectively indicate that LbGp effectively mitigates the inflammatory response following MCAO. However, its antiinflammatory effects are compromised when the ferroptosis inducer, Erastin, is administered alongside it.

    点击此处查看全文

  • 发布日期: 2025-10-22  浏览: 78