脑损伤

    MDM2–GPX4–ferroptosis regulatory axis exerts neurotoxic effects in intracerebral hemorrhage
  • Figure 7 | Brigimadlin attenuates spatial memory impairment in mice with ICH.

    To examine the effect of MDM2 on ICH in vivo, an ICH mouse model was established, and MDM2 inhibitor brigimadlin or vehicle was administered. HE staining showed that, compared with the control group, the ICH + vehicle group had hematoma lesions and inflammatory cell infiltration (Figure 7A). In the behavioral tests, the ICH + vehicle group had increased neurological deficit scores and escape latency and decreased duration in the target zone (Figure 7B–E). The ICH + vehicle group also had decreased GSH levels and increased MDA, Fe2+, and ROS levels, cell death rate, and inflammatory response compared with those in the control group (Figure 7F–M). All of these data indicated successful establishment of the ICH model. Treatment with MDM2 inhibitor brigimadlin reversed the aforementioned effects of ICH (Figure 7A–M).

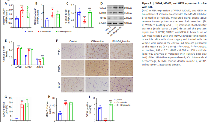
    Figure 8 | WTAP, MDM2, and GPX4 expression in mice with ICH.

    ICH significantly increased mRNA and protein levels of WTAP and MDM2 and decreased GPX4 mRNA and protein levels. Brigimadlin treatment restored GPX4 expression and had no effect on WTAP and MDM2 expression (Figure 8A–E). Immunohistochemical analysis showed that brigimadlin increased GPX4 expression and did not affect WTAP and MDM2 expression (Figure 8F– I). These results indicated that MDM2-induced GPX4 ubiquitination serves as a critical mediator in neurological impairment in the pathogenesis in ICH, and is related to ferroptosis and oxidative stress.

    点击此处查看全文

  • 发布日期: 2025-10-22  浏览: 86