导航切换
中国神经再生研究(英文版)
首页
关于本刊
编 委 会
在线投稿
预出版
期刊公告
出版道德
OA政策
联系我们
ENGLISH
INRS
数据库
神经损伤与修复
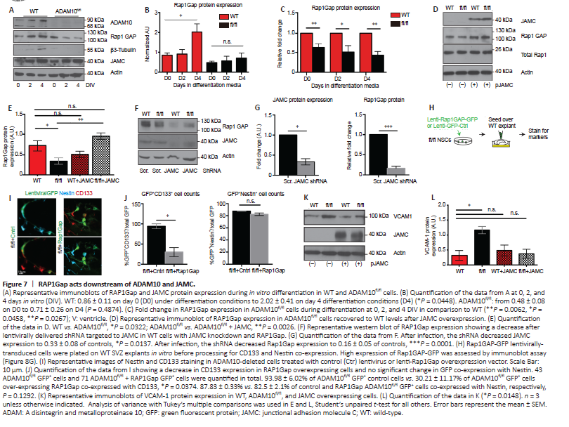
ADAM10 facilitates rapid neural stem cell cycling and proper positioning within the subventricular zone niche via JAMC/RAP1Gap signaling
发布日期: 2022-08-30 浏览: 69