神经退行性病

    Longitudinal assessment of peripheral organ metabolism and the gut microbiota in an APP/PS1 transgenic mouse model of Alzheimer’s disease
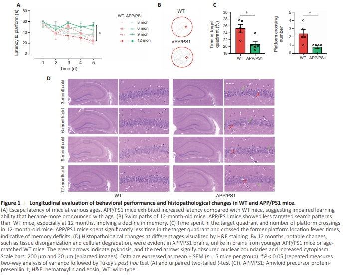
  • Figure 1 | Longitudinal evaluation of behavioral performance and histopathological changes in WT and APP/PS1 mice.

    In the MWM test, we focused on three key parameters: latency to reaching the target, time spent in the target quadrant, and the number of times the target location was crossed. As illustrated in Figure 1, the 12-month-old APP/PS1 mice exhibited notable cognitive impairment compared with age-matched WT mice, as demonstrated by a longer escape latency, less time spent in the target quadrant, and fewer platform crossings. In contrast, APP/PS1 mice aged 3, 6, and 9 months exhibited spatial learning and memory capacity comparable to those of their WT counterparts (Figure 1A–C). The H&E staining results corroborated these findings. The brains of 12-month-old APP/PS1 mice exhibited pronounced histopathological alterations, including structural disorder, hyperemia, nuclear loss and shrinkage, and cellular atrophy. However, the brains of the 3-, 6-, and 9-month-old APP/ PS1 mice, as well as those of WT mice across all age groups, exhibited no significant histopathological changes (Figure 1D). Collectively, these results highlight a pronounced agedependent decrease in cognitive performance and increase in brain pathology in APP/PS1 mice. This age-related progression provides valuable insights into the development and manifestation of AD phenotypes.

    点击此处查看全文

  • 发布日期: 2025-02-10  浏览: 188