视神经损伤

    Overexpression of the inwardly rectifying potassium channel Kir4.1 or Kir4.1 Tyr9 Asp in Müller cells exerts neuroprotective effects in an experimental glaucoma model
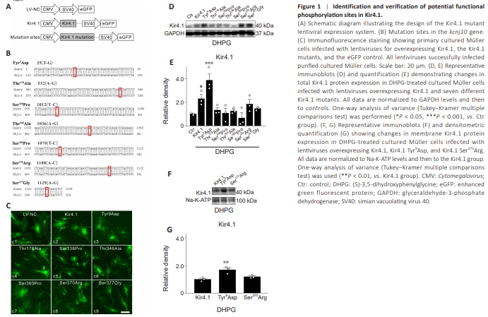
  • Figure 1 | Identification and verification of potential functional phosphorylation sites in Kir4.1.

    Seven phosphorylation sites were predicted in Kir4.1, all of which are located within intracellular sequences. We mutated the codons encoding these putative sites in the kcnj10 gene (1140 bp, GenBank: NM_031602.2), cloned the mutant genes into lentiviral expression vectors (pEZ-Lv201), and confirmed correct mutation and insertion by sequencing (Figure 1A and B). All lentiviral expression vectors were successfully packaged into lentiviruses, which were subsequently used to infect purified cultured Müller cells (Figure 1C). We previously showed that activation of mGluR I induces a downregulation of Kir currents and Kir4.1 protein expression in Müller cells, contributing to Müller cell activation in glaucomatous retinas in an animal model (Ji et al., 2012; Gao et al., 2015). Treatment with DHPG, an mGluR I agonist, significantly decreases Kir4.1 protein expression in cultured Müller cells (Ji et al., 2012; Gao et al., 2015). Thus, in this study, we first investigated the effects of DHPG treatment on Kir4.1 expression in cultured Müller cells overexpressing wild-type Kir4.1 or Kir4.1 harboring different phosphorylation site mutations. As shown in Figure 1D and E, total Kir4.1 expression levels in Müller cells overexpressing Kir4.1 Tyr9 Asp or Kir4.1 overexpression were significantly higher than those in the non-infected lentivirus negative control group (385.6% ± 53.7% of control group, n = 3, P < 0.001 and 229.5% ± 35.1% of control group, n = 3, P < 0.05, respectively). Additionally, a trend toward increased Kir4.1 expression was observed in cells overexpressing Kir4.1 Ser370Arg (184% ± 39.4% of control group, n = 3, P > 0.05). We then assessed the levels of Kir4.1 proteins in the cell membrane components of Müller cells that exhibited Kir4.1 overexpression, the Kir4.1 Tyr9 Asp mutation, and the Kir4.1 Ser370Arg mutation. The Western blot results indicated that Kir4.1 Tyr9 Asp expression (168.9% ± 14.9% of control group, n = 3, P < 0.01) was significantly higher than Kir4.1 and Ser370Arg overexpression (Figure 1F and G) in Müller cells following DHPG treatment. These results suggest that the tyrosine residue at position nine (Tyr9 ) in Kir4.1 may be a key functional phosphorylation site for reversing the downregulation of Kir4.1 induced by mGluR I activation.

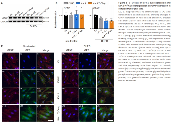
    Figure 2 | Effects of Kir4.1 overexpression and Kir4.1Tyr9 Asp overexpression on GFAP expression in cultured Müller glial cells.

    Next, we investigated the effects of Kir4.1 and Kir4.1 Tyr9 Asp overexpression on Müller cell activation by assessing changes in GFAP expression. As shown in Figure 2A and B, GFAP expression levels did not differ significantly among cultured Müller cells expressing the eGFP control lentivirus (LV-NC), those overexpressing Kir4.1, and those overexpressing Kir4.1 Tyr9 Asp, compared with the control. However, after treatment with DHPG for 1 hour, GFAP protein levels in the Kir4.1 and Kir4.1 Tyr9 Asp overexpression groups were significantly reduced to 56.6% ± 6.1% of the control (n = 3, P < 0.01) and 54.3% ± 5.7% of the control (n = 3, P < 0.01), respectively (Figure 2A and B). These findings suggest that both Kir4.1 overexpression and Kir4.1 Tyr9 Asp overexpression attenuate Müller cell activation, which was supported by the following fluorescence immunostaining experiments. First, we confirmed expression of LV-NC (Figure 2C, c4–c6), Kir4.1 (Figure 2C, c7–c9), and Kir4.1 Tyr9 Asp (Figure 2C, c10–c12) in cultured Müller cells. The GFAP fluorescence intensity in all three groups was comparable to that seen in the control group (Figure 2C, c1–c3). After 1 hour of DHPG treatment, the GFAP fluorescence intensity was significantly lower in Müller cells overexpressing Kir4.1 (Figure 2C, c19–c21) and Kir4.1 Tyr9 Asp (Figure 2C, c22–c24) compared with the control group (Figure 2C, c13–c15)

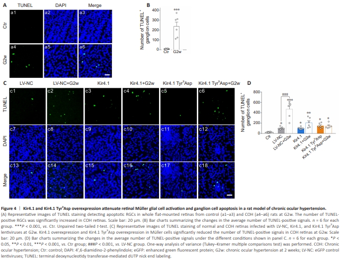
    Figure 4 | Kir4.1 and Kir4.1 Tyr9 Asp overexpression attenuate retinal Müller glial cell activation and ganglion cell apoptosis in a rat model of chronic ocular hypertension.

    TUNEL staining revealed a significant increase in the total number of TUNELpositive RGCs in whole flat-mounted COH retinas at G2w, rising from a control value of 10.0 ± 1.2 (n = 6) to 235.8 ± 43.9 (n = 6, P < 0.001 vs. control) (Figure 4A and B). The number of apoptotic RGCs also increased to 102.8 ± 10.0 (n = 6, P < 0.05), 99.8 ± 9.2 (n = 6, P < 0.05), and 147 ± 18.9 (n = 6, P < 0.05) in rats subjected to subretinal injection of lentiviruses encoding LV-NC, Kir4.1, and Kir4.1 Tyr9 Asp, respectively, compared with control rats (Figure 4C and D). At G2w following LV-NC lentiviral injection, the number of apoptotic RGCs in the COH retinas had increased to 468.5 ± 66.2 (n = 6, P < 0.001 vs. control; P < 0.001 vs. LV-NC alone group) (Figure 4C and D). However, in the COH retinas at G2w from rats subjected to Kir4.1 and Kir4.1 Tyr9 Asp lentiviral injections, there was no further increase in the number of apoptotic RGCs (Kir4.1 + G2w: 205.8 ± 37.9, n = 6, P < 0.01 vs. control, P > 0.05 vs. Kir4.1 alone group; Kir4.1 Tyr9 Asp + G2w: 143.5 ± 18.8, n = 6, P < 0.05 vs. control, P > 0.05 vs. Kir4.1 Tyr9 Asp alone group) (Figure 4C and D).

    Figure 9 | Effects of Kir4.1 overexpression and Kir4.1 Tyr9 Asp overexpression in Müller cells on microglial proliferation.

    Activated Müller cells have been reported to possibly induce microglial proliferation and migration to the GCL, ultimately leading to RGC injury in COH retinas (Xu et al., 2022). Next, we investigated whether Kir4.1 and Kir4.1 Tyr9 Asp overexpression in activated Müller cells affects microglial proliferation and migration. When microglia were co-cultured with pre-activated Müller glial cells (+ activated Müller cells), the number of EdU-positive microglia increased to 305.0% ± 59.0% of the control group (no Müller cells) (n = 5, P < 0.01; Figure 9A and B). In pre-activated Müller cells infected with LV-NC, the number of EdU-positive microglia was 215.3% ± 27.1% of the control group (LV-NC + normal Müller cells) (n = 5, P < 0.05; Figure 9C and D). Additionally, overexpression of Kir4.1 in pre-activated Müller cells reduced the number of EdU-positive microglia to 116.0% ± 19.6% of the control (n = 5, P > 0.05 vs. LVNC + normal Müller cells, P < 0.05 vs. LV-NC + activated Müller cells; Figures 9C and D). However, infection of pre-activated Müller cells with the Kir4.1 Tyr9 Asp lentivirus did not significantly impact the number of EdU-positive microglia (198.2% ± 30.9% of the control, n = 5, P < 0.05 vs. LV-NC + normal Müller cells; Figure 9C and D).

    Figure 10 | Effects of Kir4.1 overexpression and Kir4.1 Tyr9 Asp overexpression in Müller cells on microglial migration.

    Furthermore, when normal Müller cells were co-cultured with microglia, the number of migratory microglia increased. A significant increase in the number of migratory microglia was observed when microglia were co-cultured with pre-activated Müller cells (449.6% ± 58.0% of the control [no Müller cells], n = 5, P < 0.001; Figure 10A and B). In preactivated Müller cells infected with LV-NC, the number of migratory microgliawas 149.5% ± 6.1% of the control (LV-NC + normal Müller cells) (n = 5, P < 0.05) (Figure 10C and D). In contrast, Kir4.1 overexpression in pre-activated Müller cells reduced the number of migratory microglia to 80.5% ± 9.2% of the control (LV-NC + normal Müller cells) (n = 5, P > 0.05; Figure 10C and D). However, infection of pre-activated Müller cells with the Kir4.1 Tyr9 Asp lentivirus did not significantly affect microglial migration (140.6% ± 8.4% of the control, n = 5, P < 0.05; Figure 10C and D). These results suggest that Kir4.1 overexpression in Müller cells may reduce both microglial proliferation and migration, whereas Kir4.1 Tyr9 Asp overexpression in Müller cells appears to have no significant effect on microglial proliferation and migration.

    点击此处查看全文

  • 发布日期: 2025-07-29  浏览: 125