中国神经再生研究(英文版) ›› 2026, Vol. 21 ›› Issue (7): 2986-2996.

• 原著:脑损伤修复保护与再生 • 上一篇    下一篇

Chemerin 15多肽结合ChemR23可减轻缺血性脑卒中后神经炎症

  

  • 出版日期:2026-07-15 发布日期:2025-10-21
  • 基金资助:
    古蔺-西南医科大学医院战略合作项目(2022GLXNYDFY10),遂宁第一人民医院-西南医科大学合作项目(2021SNXNYD06),中国博士后基金面上项目(2021M692285),四川省科技厅重点研发项目(2022YFS0318),四川大学华西医院专职博士后基金(2021HXBH083)

Chemerin 15 peptide reduces neuroinflammation via the ChemR23 receptor after ischemia–reperfusion injury

Yan Huang1, 2, #, Shuang Li3, #, Yuhan Yang1, 2, Kunyi Li3 , Lan Wen3, *, Jinglun Li1, 2, *   

  1. 1 Department of Neurology, The Affiliated Hospital of Southwest Medical University, Luzhou, Sichuan Province, China;  2 Laboratory of Neurological Diseases and Brain Function, The Affiliated Hospital of Southwest Medical University, Luzhou, Sichuan Province, China;  3 Department of Neurology, Clinical Medical College and the First Affiliated Hospital of Chengdu Medical College, Chengdu, Sichuan Province, China
  • Online:2026-07-15 Published:2025-10-21
  • Contact: Jinglun Li, MD, PhD, ljl031611@163.com; Lan Wen, MD, PhD, l_wen1225@163.com.
  • Supported by:
    This work was supported by the Gulin-Southwest Medical University Hospital Strategic Cooperation Project, No. 2022 GLXNYDFY10 (to JL), Suining First People’s Hospital - Southwest Medical University Cooperation Project, No. 2021SNXNYD06 (to JL), Postdoctoral Research Foundation of China, No. 2021M692285 (to LW), Key Research and Development Project of the Science and Technology Department of Sichuan Province, No. 2022YFS0318 (to LW), and Post-Doctor Research Project of West China Hospital, Sichuan University, No. 2021HXBH083 (to LW).

摘要:

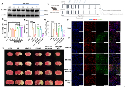
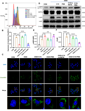
小胶质细胞介导的神经炎症在缺血性脑卒中中至关重要;因此,了解其调控作用可能有助于开发治疗缺血性脑卒中的新方法。Chemerin 15是一种源自Chemerin的含15个氨基酸残基的多肽,可通过结合ChemR23调节巨噬细胞极化,并降低外周炎症模型中炎症细胞因子的表达;然而,其对小胶质细胞和脑卒中的影响仍然未知。此次实验利用氧糖剥夺小胶质细胞BV2细胞和脑缺血再灌注小鼠模型来探索C15的作用以及潜在机制。结果发现,氧糖剥夺后BV2细胞被激活,呈M1表型极化。Chemerin 15可促进BV2细胞向M2表型转化,增加抗炎细胞因子表达。进一步将BV2细胞与HT-22细胞共培养,发现Chemerin 15可减少HT-22细胞的凋亡。进一步研究表明,Chemerin 15的这些作用可能通过与膜表面受体ChemR23结合并诱导其内化,从而激活腺苷5′-单磷酸活化蛋白激酶和抑制核因子κB来实现。上述变化可被ChemR23受体拮抗剂α-NETA逆转。同时在脑缺血再灌注小鼠模型中,Chemerin 15可调节小胶质细胞极化,缩小脑梗死体积和神经元凋亡,促进认知和神经功能恢复。上述结果表明,Chemerin 15可通过结合ChemR23,调节AMPK/NF-κB信号通路,抑制小胶质细胞介导的炎症反应,从而减少神经元凋亡,并促进缺血性脑卒中后的功能恢复。

https://orcid.org/0000-0002-1588-7076 (Jinglun Li); https://orcid.org/0000-0002-9907-3722 (Lan Wen)

关键词: 脑卒中, 脑缺血再灌注损伤, 小胶质细胞, 神经炎症, 神经元, 凋亡, Chemerin, Chemerin 15, ChemR23, 5′-单磷酸活化蛋白激酶, 核因子κB

Abstract: Microglia-mediated neuroinflammation plays a crucial role in ischemic stroke; consequently, understanding its regulation could facilitate the development of therapies for ischemic stroke. Chemerin 15, a 15-amino acid peptide derived from chemerin, exerts powerful anti-inflammatory effects through ChemR23, modulates macrophage polarization, and diminishes inflammatory cytokine expression in peripheral inflammation models. However, its effects on microglia and stroke remain unclear. In this study, we used an in vitro oxygen/glucose deprivation BV2 cell model and a mouse model of ischemia-reperfusion injury to investigate the role of chemerin 15 in stroke and the underlying mechanisms. We co-cultured BV2 microglial cells with HT-22 hippocampal neurons and observed that chemerin 15 reduced apoptosis in HT-22 cells. Furthermore, we found that chemerin 15 binds to the ChemR23 receptor on the cell surface, inducing its internalization. This process regulated the activity of adenosine 5ʹ-monophosphate-activated protein kinase and inhibited its downstream target nuclear factor kappa B. These effects could be reversed by treatment with α-NETA, a ChemR23 inhibitor. In mice with ischemia-reperfusion injury, chemerin 15 modulated microglial polarization, reduced infarct volume and neuronal apoptosis, and facilitated cognitive and neurological function recovery. Our findings suggest that chemerin 15 suppresses the microglia-mediated inflammatory response, decreases neuronal apoptosis, and enhances long-term neurological function recovery by inducing ChemR23 internalization and regulating the adenosine 5ʹ-monophosphate-activated protein kinase/nuclear factor kappa B signaling pathway.

Key words: 5?-monophosphate-activated protein kinase (AMPK), chemerin 15, chemerin, ChemR23, ischemia–reperfusion injury, microglia, neuroinflammation, neuronal apoptosis, stroke, nuclear factor kappa B (NF-κB)