中国神经再生研究(英文版) ›› 2026, Vol. 21 ›› Issue (6): 2643-2657.doi: 10.4103/NRR.NRR-D-24-00693

• 原著:脊髓损伤修复保护与再生 • 上一篇    下一篇

整合批量转录组分析和单细胞转录组分析揭示脊髓损伤氧化应激的诊断生物标志物和调控机制

  

  • 出版日期:2026-06-15 发布日期:2026-04-18
  • 基金资助:
    深圳市科创委基础研究面上项目(JCYJ20230807110259002);中山大学附属第七医院博士后启动基金(ZSQYRSFPD0050)等科研基金

Integrating bulk and single-cell transcriptome profiling to uncover diagnostic biomarkers and regulatory mechanisms in oxidative stress of spinal cord injury

Jianfeng Li1, 2, #, Kuileung Tong3, #, Jiaxiang Zhou1, 2, #, Shiming Li4, Zhongyuan He5, Fuan Wang1, 2, Hongkun Chen1, 2, Haizhen Li1, 2, Gang Cheng6, Junhong Li1, 2, *, Zhiyu Zhou1, 2, *, Manman Gao2, 7, 8, 9, *   

  1. 1Innovation Platform of Regeneration and Repair of Spinal Cord and Nerve Injury, Department of Orthopedics, The Seventh Affiliated Hospital, Sun Yat-sen University, Shenzhen, Guangdong Province, China;  2Guangdong Provincial Key Laboratory of Orthopedics and Traumatology, Orthopedic Research Institute/Department of Spinal Surgery, The First Affiliated Hospital, Sun Yat-sen University, Guangzhou, Guangdong Province, China;  3Department of Orthopedics, The Third Affiliated Hospital, Sun Yat-sen University, Guangzhou, Guangdong Province, China;  4Department of Orthopedic Surgery, The Affiliated Suzhou Hospital of Nanjing Medical University, Gusu School, Nanjing Medical University, Suzhou, Jiangsu Province, China;  5Department of Orthopedics, The Second Affiliated Hospital, Chongqing Medical University, Chongqing, China;  6Department of Orthopedics and Trauma, The Affiliated Hospital of Yunnan University, Yunnan University, Kunming, Yunnan Province, China;  7Orthopedic Research Institute, Fuzhou Second General Hospital, Fuzhou, Fujian Province, China;  8Department of Pediatric Orthopedic, Fuzhou Second General Hospital, Fuzhou, Fujian Province, China;  9Fujian Provincial Clinical Medical Research Center for First Aid and Rehabilitation in Orthopaedic Trauma (2020Y2014), Fuzhou Second General Hospital, Fuzhou, Fujian Province, China
  • Online:2026-06-15 Published:2026-04-18
  • Contact: Manman Gao, PhD, gaomanm@mail2.sysu.edu.cn; Zhiyu Zhou, PhD, zhouzhy23@mail.sysu.edu.cn; Junhong Li, PhD, lijh366@mail2.sysu.edu.cn.
  • Supported by:
    This study was supported by Shenzhen Science and Technology Program, No. JCYJ20230807110259002 (to JL); and The Seventh Affiliated Hospital of Sun Yat-sen University, No. ZSQYRSFPD0050 (to JL); and The Postdoctoral Fellowship Program of CPSF, No. GZC20242074 (to KT).

摘要:

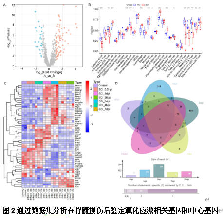
氧化应激对继发性脊髓损伤有显著影响。尽管氧化应激很重要,但有关脊髓损伤中氧化应激的研究仍不完整。研究氧化应激相关基因的表达和调控可提升脊髓损伤的诊断和治疗水平。为此,此次实验分析了来自GEO数据库的脊髓损伤人类血液和脊髓损伤小鼠组织的测序数据,以确定与脊髓损伤严重程度相关的诊断生物标志物,还探索了氧化应激相关基因的表达模式、潜在的调控机制和潜在的治疗药物,并通过在损伤脊髓组织中以免疫荧光和定量PCR验证基因表达结果。实验结果揭示了不同脊髓损伤严重程度患者中与氧化应激和免疫反应相关的生物标志物。还鉴定了小鼠损伤脊髓组织中差异表达的氧化应激相关基因和关键中枢基因,并揭示了这些基因在组织和单细胞水平上的时间表达模式。研究阐明了与氧化应激有关的信号通路,并鉴定了不同细胞类型和损伤后时间点的配体-受体对。此外实验还发现了调节这些中枢基因的微小RNA、长链非编码RNA和转录因子,突出了它们在脊髓损伤后不同阶段调节基因表达的作用。靶向这些中枢基因的药物也被鉴定出来,这建立治疗药物、中枢基因和先天免疫细胞之间的联系。因此,此次研究不仅确定了反映脊髓损伤严重程度的诊断生物标志物,还描述了氧化应激相关基因的表达动态,并确定了潜在的调控机制和靶向脊髓损伤治疗的药物。这一研究对推进脊髓损伤的诊断和量身定制的治疗至关重要。


https://orcid.org/0000-0003-2063-2403 (Manman Gao); https://orcid.org/0000-0002-8101-2083 (Zhiyu Zhou);
https://orcid.org/0000-0002-6597-0652 (Junhong Li); https://orcid.org/0000-0002-0350-9086 (Jianfeng Li)

关键词: 脊髓损伤, 氧化应激, 疾病严重程度, 诊断生物标志物, 免疫变化, 表达特征, 调控机制, 药物干预, 损伤修复, 生物信息学分析

Abstract: Oxidative stress significantly contributes to secondary damage after spinal cord injury. Despite its importance, research on oxidative stress in spinal cord injury remains limited. Investigating the expression and regulation of oxidative stress–related genes could enhance the diagnosis and treatment of spinal cord injury. In this study, we analyzed the sequencing data of human blood samples and injured mouse spinal cord tissue that were sourced from GEO databases and identified diagnostic biomarkers associated with the severity of spinal cord injury. We also explored the expression patterns of oxidative stress–related genes, potential regulatory mechanisms, and therapeutic drugs. To validate our findings, we performed immunofluorescence and quantitative polymerase chain reaction to assess gene expression in the injured spinal cord. Our results revealed biomarkers associated with oxidative stress and immune responses across different levels of spinal cord injury in humans. We identified differentially expressed oxidative stress–related genes and key hub genes in injured mouse spinal cord tissue and revealed their temporal expression patterns at both the tissue and single-cell levels. We also clarified the signaling pathways associated with oxidative stress and identified ligand-receptor pairs among various cell types at different time points after injury. Furthermore, we discovered microRNAs, long non-coding RNAs, and transcription factors that regulate these hub genes and revealed their roles in modulating gene expression at various stages after spinal cord injury. We also identified drugs targeting these hub genes. The findings from this study not only aid in identifying diagnostic biomarkers that reflect the severity of spinal cord injury, but also provide insights into the expression dynamics of oxidative stress-related genes. In addition, the study reveals potential regulatory mechanisms and identifies potential drugs to treat patients with spinal cord injury.

Key words: bioinformatics analysis, diagnostic biomarker, drug intervention, expression characteristics, immune change, oxidative stress, regulation mechanism, severity of the illness, spinal cord injury, spinal cord repair