中国神经再生研究(英文版) ›› 2026, Vol. 21 ›› Issue (6): 2407-2414.doi: 10.4103/NRR.NRR-D-24-01474

• 原著:神经损伤修复保护与再生 • 上一篇    下一篇

AAV 介导的 ROCK2 抑制可促进缺血脑组织突触生成和神经发生

  

  • 出版日期:2026-06-15 发布日期:2026-04-17
  • 基金资助:
    该研究由国家自然科学基金面上项目资助,编号82471327(栗世方);山东省自然科学基金面上项目资助,编号ZR2024MH200(栗世方)。

Adeno-associated virus-mediated inhibition of ROCK2 promotes synaptogenesis and neurogenesis in rats after ischemic stroke

Liuliu Shi1, 2, #, Ting Zhu2, #, Chengyan Ge1, 2, Yongkun Yang1, 2, Qi Wan3, *, Shifang Li1, *   

  1. 1Department of Neurosurgery, The Affiliated Hospital of Qingdao University, Qingdao, Shandong Province, China; 
    2Institute of Neuroregeneration & Neurorehabilitation, School of Basic Medicine, Qingdao Medical College, Qingdao University, Qingdao, Shandong Province, China; 
    3Faculty of Life and Health Sciences, Shenzhen University of Advanced Technology, Shenzhen, Guangdong Province, China
  • Online:2026-06-15 Published:2026-04-17
  • Contact: Shifang Li, MD, lsfpumc@163.com; Qi Wan, MD, PhD, wanqi@suat-sz.edu.cn.
  • Supported by:
    This study was supported by the National Natural Science Foundation of China, No. 82471327 and the Natural Science Foundation of Shandong Province, No. ZR2024MH200 (both to SL).

摘要:

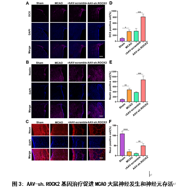
神经元生长和突触发生是缺血性脑卒中后功能恢复的关键步骤。作者最近的研究结果表明,在不同的中枢神经系统疾病模型中,抑制 Rho-kinase (ROCK)2 有助于神经保护。然而,ROCK2 抑制所介导的轴突保护是否也能促进突触发生,目前仍不清楚。实验旨在研究通过表达 shRNA 的腺相关病毒(AAV)载体(AAV-sh.ROCK2)抑制 ROCK2 表达对缺血性脑卒中突触发生和神经再生的影响。结果显示,AAV-sh.ROCK2 增加了神经元的生长并促进了体内的突触发生。此外,AAV-sh.ROCK2还提高了大鼠大脑中动脉阻塞后神经元的存活率,促进了神经发生,并促进了缺血再灌注损伤后的长期运动功能恢复。值得注意的是,AAV-sh.ROCK2 还能刺激缺血再灌注损伤后的血清素能和多巴胺能轴突萌发。从机制上讲,AAV-sh.ROCK2的活性导致CRMP2活化增加,RhoA和ROCK2的表达减少。这些结果表明,ROCK2是突触发生和神经发生的关键调控因子,它是促进缺血性脑卒中神经保护和再生的一个很有前景的靶点。


https://orcid.org/0000-0002-1327-9851 (Qi Wan); https://orcid.org/0000-0002-2602-7506 (Shifang Li)

关键词: 腺相关病毒, 轴突再生, 基因治疗, 缺血性脑卒中, 神经发生, 神经功能恢复, 神经元存活, 神经可塑性, ROCK2, 突触发生

Abstract: Neurite outgrowth and synaptogenesis are critical steps for functional recovery following ischemic stroke. Damaged axons of the central nervous system in adult mammals exhibit limited regenerative capacity, resulting in enduring neurological deficits. Recent findings from our research indicate that inhibition of Rho-associated kinase (ROCK)2 facilitates neuroprotection in different models of central nervous system diseases. In addition, our prior studies have demonstrated that axonal protection enhances the regeneration of injured axons. However, it remains unclear whether the axonal protection mediated by ROCK2 inhibition also facilitates synaptogenesis. In this study, we aimed to investigate the effects of inhibiting ROCK2 expression on synaptogenesis and neurogenesis in ischemic stroke using an shRNA-expressing adeno-associated virus (AAV) vector (AAV-sh.ROCK2). We demonstrated that AAV-sh.ROCK2 increased neurite outgrowth and facilitated synaptogenesis in vivo. Furthermore, AAV-sh.ROCK2 increased neuronal survival and promoted neurogenesis following middle cerebral artery occlusion surgery as well as long-term motor functional recovery after ischemia/reperfusion injury. Notably, AAV-sh.ROCK2 also stimulated serotonergic and dopaminergic axon sprouting after ischemia/reperfusion injury. Mechanistically, AAV-sh.ROCK2 activity resulted in increased anti-collapsin response mediator protein 2 activation and reductions in RhoA and ROCK2 expression. Our study identified ROCK2 as a critical regulator of synaptogenesis and neurogenesis, highlighting it as a promising target to facilitate neuroprotection and regeneration in ischemic stroke.

Key words: adeno-associated virus, axonal regeneration, gene therapy, ischemic stroke, neurogenesis, neurological recovery, neuronal survival, neuroplasticity, Rho-associated kinase 2, synaptogenesis