中国神经再生研究(英文版) ›› 2026, Vol. 21 ›› Issue (6): 2599-2608.doi: 10.4103/NRR.NRR-D-24-01112

• 原著:周围神经损伤修复保护与再生 • 上一篇    下一篇

MiR-200s减轻广州管圆线虫感染导致的脱髓鞘病变:以磷酸酶和紧张素同源物为干预靶点

  

  • 出版日期:2026-06-15 发布日期:2026-04-18
  • 基金资助:
    该项目主要受到国家自然科学基金(No.82372277No.82272361No.82271395),广东省基础与应用基础研究基金项目(No.2024A1515010615;广东省自然青年促进项目(No.2314070000241 ;广州市科技项目(No. 2025A04J4740)的支持。

MicroRNA-200s attenuate demyelination caused by Angiostrongylus cantonensis in a mouse model by targeting phosphatase and tensin homolog

Huihui Xiong1, 2, #, Zhixuan Ma1, #, Ge Li3, #, Zhen Niu1, #, Liang Yang1, Xiaojie Wu1, Liming Wang3, Fukang Xie2, Chi Teng Vong4, 5, Xi Sun2, Zhongdao Wu2, *, Ying Feng1, *   

  1. 1School of Medicine, South China University of Technology, Guangzhou, Guangdong Province,  China;
    2Zhongshan School of Medicine, Sun Yat-sen University, Guangzhou, Guangdong Province, China; 
    3Guangdong Provincial Key Laboratory of Pathogenesis, Targeted Prevention and Treatment of Heart Disease, Guangdong Provincial People’s Hospital (Guangdong Academy of Medical Sciences), Southern Medical University, Guangzhou, Guangdong Province, China; 
    4State Key Laboratory of Quality Research in Chinese Medicine, Institute of Chinese Medical Sciences, University of Macau, Macao Special Administrative Region, China; 
    5Macau Center for Research and Development in Chinese Medicine, University of Macau, Macao Special Administrative Region, China
  • Online:2026-06-15 Published:2026-04-18
  • Contact: Ying Feng, MD, PhD, fengy8@scut.edu.cn; Zhongdao Wu, MD, PhD, wuzhd@mail.sysu.edu.cn.
  • Supported by:
    This work was supported by the National Natural Science Foundation of China, Nos. 82372277 (to ZW), 82272361 (to XS), 82271395 (to GL); Guangdong Province Basic and Applied Basic Research Fund Project, No. 2024A1515010615 (to XS); Guangdong Province Natural Youth Promotion Project, No. 2314070000241 (to GL); Guangzhou Science and Technology Project, No. 2025A04J4740 (to GL).

摘要:

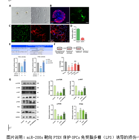
中枢神经系统(CNS)脱髓鞘疾病是神经系统疾病中的常见病,但髓鞘修复和再髓鞘化的有效策略仍不明确。越来越多的研究强调了miRNA在脱髓鞘疾病中的关键调节作用。目前正在进行临床前开发的 miRNA 模拟物和抑制剂有望成为新型治疗药物。然而,它们对髓鞘产生保护作用的机制还不完全清楚。实验用广东管圆线虫感染小鼠构建中枢神经系统脱髓鞘模型,并将miRNA-200s注入感染小鼠的侧脑室内,了解其对于中枢神经系统脱髓鞘疾病的治疗潜力。实验结果显示,广东管圆线虫感染小鼠脑组织miR-200s在感染早期高表达,同时在丹参酮IIA处理的广东管圆线虫感染脑组织中也检测到miR-200s的高表达,其中以miR-200a和miR-200c升高最明显。miR-200a定位在神经元和髓鞘中。miR-200s过表达可减轻广东管圆线虫感染所致的小鼠中枢神经系统脱髓鞘病变,改善小鼠的神经行为学评分,减少广东管圆线虫感染对少突胶质细胞的损伤。miR-200s预处理可减轻LPS对体外培养的OPCs的损伤,提高OPCs的存活度。实验结果表明miR-200a和miR-200c通过靶向磷酸酶和紧张素同源物和调节关键的存活通路在保护中枢神经系统脱髓鞘中的关键作用; miR-200a和miR-200c还有望成为诊断生物标志物和治疗脱髓鞘相关疾病的靶点。


https://orcid.org/0000-0001-6961-4084 (Ying Feng); https://orcid.org/0000-0001-5879-9757 (Zhongdao Wu)

关键词: 广州管圆线虫, 中枢神经系统, 脱髓鞘, 内源性, miR-200s, 磷酸酶和紧张素同源物

Abstract: Demyelinating diseases of the central nervous system are common, yet few effective strategies for myelin repair and remyelination are available. An increasing number of studies highlight the role of microRNAs (miRNAs) as key regulators of demyelination. miRNA mimics and inhibitors, which are currently in preclinical development, have shown promise as novel therapeutic agents. However, the mechanisms by which they protect myelin are not fully understood. Using a mouse model of acute central nervous system demyelination induced by infection with Angiostrongylus cantonensis, we investigated alterations in miRNA expression in the mouse brain. Our findings revealed a significant early-stage increase in the levels of miR-200, particularly miR-200a and miR-200c. Subsequent analysis demonstrated that combined miR-200a and miR-200c overexpression improved neurobehavioral outcomes and attenuated demyelination in Angiostrongylus cantonensis-infected mice. Further lipid metabolomic profiling indicated that miR-200a and miR-200c synergistically inhibited the production of phosphatase and tensin homolog (PTEN) and activated the phosphoinositide 3-kinase/protein kinase B/mammalian target of rapamycin signaling pathway, as confirmed by double luciferase reporter assay and western blotting. Additionally, in vitro experiments showed that miR-200a and miR-200c protected oligodendrocyte precursor cells from lipopolysaccharide-induced damage and enhanced their survival. Our study indicates the critical role of miR-200a and miR-200c in protecting against central nervous system demyelination by targeting PTEN and modulating key survival pathways. Furthermore, our findings suggest that miR-200a and miR-200c are promising diagnostic biomarkers of and therapeutic targets for treating demyelination-related disorders.

Key words: Angiostrongylus cantonensis, central nervous system, demyelination, endogenous, miR-200s, phosphatase and tensin homolog