中国神经再生研究(英文版) ›› 2026, Vol. 21 ›› Issue (6): 2476-2486.doi: 10.4103/NRR.NRR-D-24-00081

• 原著:周围神经损伤修复保护与再生 • 上一篇    下一篇

miR-301a敲除可延迟Wallerian变性进而抑制周围神经再生

  

  • 出版日期:2026-06-15 发布日期:2025-09-19
  • 基金资助:
    国家自然科学基金面上项目的资助(82071386)。

MicroRNA-301a knockout attenuates peripheral nerve regeneration by delaying Wallerian degeneration

Lanya Fu1, 2, Xiaofang Hu1, 2, Jiawei Xu1, 2, Zhenlin Li1, 2, Jiale Cai1, 2, Xinrui Ma1, 2, Ying Zou1, 2, Ye He1, 2, Shuyi Xu1, 2, Yizhou Xu1, 2, 3, Jiaqi Zhang1, 2, Yunlun Li1, 2, Jingmin Liu1, 2, Tsz Hei Fong1, 2, Xianghai Wang1, 2, Lixin Zhu3 , Dongfeng Chen4 , Aijun Liu4 , Xiaodong Ma5 , Jiasong Guo1, 2, 3, *   

  1. 1 Department of Histology and Embryology, Guangdong Provincial Key Laboratory of Construction and Detection in Tissue Engineering, National Demonstration Center for Experimental Education, School of Basic Medical Sciences, Southern Medical University, Guangzhou, Guangdong Province, China;  2 Key Laboratory of Mental Health of the Ministry of Education, Guangdong-Hong Kong-Macao Greater Bay Area Center for Brain Science and Brain-Inspired Intelligence, Guangdong Province Key Laboratory of Psychiatric Disorders, Guangzhou, Guangdong Province, China;  3 Department of Spine Orthopedics, Zhujiang Hospital, Southern Medical University, Guangzhou, Guangdong Province, China;  4 Research Center of Integrative Medicine, School of Basic Medical Sciences, Guangzhou University of Chinese Medicine, Guangzhou, Guangdong Province, China;  5 Key Laboratory of Brain, Cognition and Education Sciences, Ministry of Education, Guangdong Key Laboratory of Mental Health and Cognitive Science, Center for Studies of Psychological Application, Institute for Brain Research and Rehabilitation, South China Normal University, Guangzhou, Guangdong Province, China
  • Online:2026-06-15 Published:2025-09-19
  • Contact: Jiasong Guo, PhD, jiasongguo@smu.edu.cn.
  • Supported by:
    This study was supported by the National Natural Science Foundation of China, No. 82071386 (to JG).

摘要:

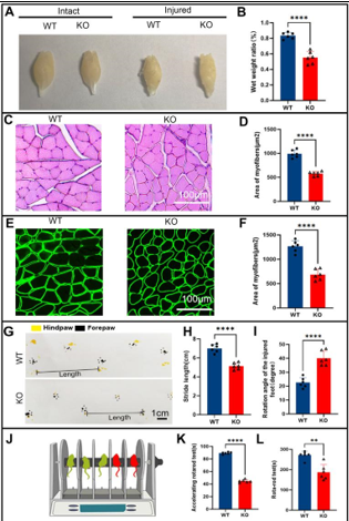
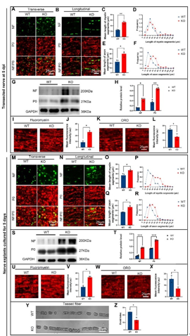
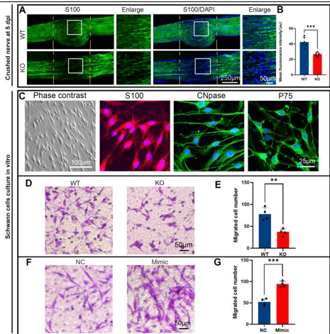
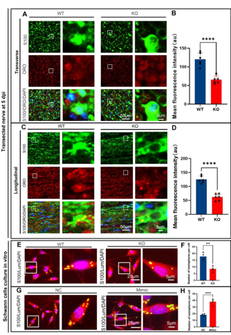
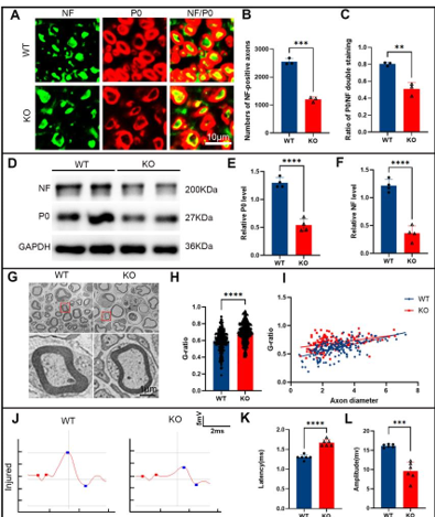
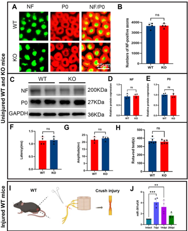
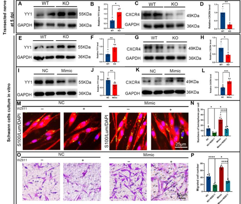
作者最近的研究一发现,miR-301a敲除可抑制巨噬细胞的迁移和吞噬作用。考虑到巨噬细胞和许旺细胞通过清除降解的轴突和髓鞘碎片协同参与Wallerian变性,而Wallerian变性是神经再生的先决条件,因而实验假设miR-301a也可能影响许旺细胞的迁移和吞噬作用,进而调节Wallerian变性和神经再生。因此,实验首先发现,miR-301a在正常神经中低表达,所以miR-301a基因敲除不会影响正常神经结构与功能,但神经损伤后,miR-301a的表达显著上调。随后实验在miR-301a敲除小鼠中建立了坐骨神经夹伤模型,发现其损伤神经的结构与功能修复能力显著减弱。实验进一步在坐骨神经横断模型和体外神经外植块模型中证实,miR-301a基因敲除能明显抑制Wallerian变性。miR-301a基因敲除可抑制许旺细胞的迁移和吞噬能力,而miR-301a敲除在许旺细胞中的作用可以通过miR-301a模拟物处理来逆转。最后通过miR-301a敲除、模拟转染和CXCR4抑制剂拯救实验对相关的分子机制进行探索,发现YY1/CXCR4通路参与了miR-301a在许旺细胞中的作用。综上得出,miR-301a可通过YY1/CXCR4通路调节许旺细胞和巨噬细胞的迁移和吞噬能力,在周围神经损伤和修复中发挥关键作用。

https://orcid.org/0000-0002-7885-2903 (Jiasong Guo)

关键词: miR-301a, 巨噬细胞, 许旺细胞, 迁移, 吞噬, Wallerian变性, 周围神经损伤, 轴突再生, 髓鞘再生, YY1, CXCR4

Abstract: Our recent study demonstrated that knockout of microRNA-301a attenuates migration and phagocytosis in macrophages. Considering that macrophages and Schwann cells synergistically clear the debris of degraded axons and myelin during Wallerian degeneration, which is a prerequisite for nerve regeneration, we hypothesized that microRNA-301a regulates Wallerian degeneration and nerve regeneration via impacts on Schwann cell migration and phagocytosis. Herein, we found low expression of microRNA-301a in intact sciatic nerves, with no impact of the microRNA-301a knockout on nerve structure and function. By contrast, we found significant upregulation of microRNA-301a in injured sciatic nerves. We established a sciatic nerve crush model in microRNA-301a knockout mice, which exhibited attenuated morphological and functional regeneration following sciatic nerve crush injury. The microRNA-301a knockout also led to significantly inhibited Wallerian degeneration in an in vivo sciatic nerve-transection model and in an in vitro nerve explant block model. Schwann cells with the microRNA-301a knockout showed inhibition of phagocytosis and migration, which was reversible under transfection with microRNA-301a mimics. Rescue experiments involving transfection of microRNA-301a-knockout Schwann cells with microRNA-301a mimics or treatment with the C–X–C motif receptor 4 inhibitor WZ811 indicated the mechanistic involvement of the Yin Yang 1/C–X–C motif receptor 4 pathway in the role of microRNA-301a. Combined with our previous findings in macrophages, we conclude that microRNA-301a plays a key role in peripheral nerve injury and repair by regulating the migratory and phagocytic capabilities of Schwann cells and macrophages via the Yin Yang 1/C–X–C motif receptor 4 pathway.

Key words: axonal regeneration, CXCR4, macrophage, migration, miR-301a, peripheral nerve injury, phagocytosis, remyelination, Schwann cell, Wallerian degeneration, YY1